Download Partner Product and Service Review specifications.
- Cluster 1, Partner Product and Service Review, allows information collection, maintenance and distribution for the development of trading-partner profiles and product-information subscriptions.
- PIPs for Segment 1A, Partner Review, provides the ability to share information, such as locations and contacts, and send and receive acknowledgement of receipt.
| PIP | Title | Description |
|---|---|---|
| 1A1 | Request Account Setup | Provides automation support to the process of setting up an account between two partners. |
| 1A2 | Maintain Account | Supports a process whereby trading partner account information can be maintained, including activities such as updating ship-to and bill-to locations and the relationships between the addresses. |
| 1A1 | Request Account Setup |
|---|---|
| Provides automation support to the process of setting up an account between two partners. |
Business Process
Establishing a business partnership is a multi-faceted process that involves many sub-processes and activities. Many of these, such as negotiating contracts and executing agreement documents, are accomplished manually. However, once a partnership agreement is in place, sharing relevant information, such as locations and contacts, can be performed electronically. The "Request Account Setup" Partner Interface Process™ (PIP®) is designed to assist in the latter, by providing automation support to the process of setting up an account between two partners.
This PIP® supports two general scenarios as outlined in items 1 and 2.
- Customer Account Setup
Customer accounts are defined as those where a customer is buying product from a supplier. Thus, suppliers would establish customer accounts for customers that purchase product from them. For example, assume "ABC. Distributor" has agreed to purchase products from "Acme Manufacturer." "ABC Distributor" would request a customer account from "Acme Manufacturer" so that Acme's system would reflect ABC as a customer.
- Vendor Account Setup
Vendor accounts are defined as those where a vendor is selling product to a customer. Thus, customers would establish vendor accounts for vendors that supply product to them. For example, assume "Acme Manufacturer" has agreed to sell products to "ABC Distributor." "Acme Manufacturer" would request a vendor account from "ABC Distributor" so that ABC's system would reflect Acme as a product vendor.
Additionally, this PIP® provides the Account Supplier the ability to reject an account setup request. Such a rejection may occur when the Account Requester provides insufficient information or an account already exists. In any event, account setup is at the discretion of the Account Supplier.
Should this transaction not complete successfully, the requesting partner executes PIP0A1, "Notification of Failure".
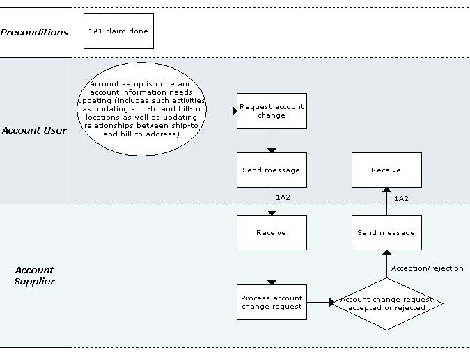
| 1A2 | Maintain Account |
|---|---|
| Supports a process whereby trading partner account information can be maintained, including activities such as updating ship-to and bill-to locations and the relationships between the addresses. |
Business Process
Maintenance of account information includes such activities as updating ship-to and bill-to locations as well as updating relationships between ship-to and bill-to address. This Partner Interface Process™ (PIP®) supports both customer and vendor account types. For an explanation of these account types, please refer to PIP1A1, "Request Account Setup."
Example
Assume that "ABC Distributor" purchases product from "Acme Manufacturer." If ABC Distributor decides to open a new warehouse, they would initiate this PIP® to report the new warehouse location to Acme Manufacturer. Acme would update the customer account in their system with the new location and provide an acknowledgment back to ABC. Conversely, Acme may add a new address to which purchase orders should be sent. As a result, Acme would use this PIP® to advise ABC of this new address. ABC would add the purchase order address to the vendor account and acknowledge the addition(s) back to Acme.
This PIP® was also designed with the understanding that the Account Provider determines what, if any, of the updated account information is accepted and reflected in their system. Thus, referencing the example, ABC might report the new warehouse location and a new bill-to location to Acme. However, Acme must review the updates and decide which information to change in their system. If Acme finds that ABC's new bill-to location already exists in their system, then Acme would reject that portion of the request and notify ABC of the rejection. This PIP® was designed to allow an Account Provider to accept part of a request and reject part of a request, so that the recipient could reject the bill-to, but accept the warehouse location within the same PIP®.
Should this transaction not complete successfully, the requesting partner executes PIP0A1, "Notification of Failure".